
|
序号 No. |
名称 | Part Name |
零件图号 Part No. |
每台数量 Q’ty |
规格标准 Standard Specification |
备注 Remark |
|||
| MC0724G401 | MC0728G401 | MC0731G401 | MC0731G402 | ||||||
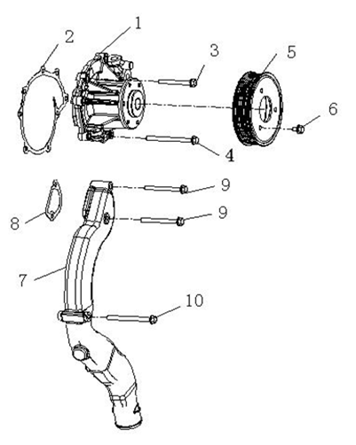
| 1 | 水泵 | Water pump | 080VO6500-6700 | 1 | 1 | 1 | 1 | ||
| 2 | 水泵密封垫 | Washer | 080V06901-0196 | 1 | 1 | 1 | 1 | ||
| 3 | 六角法兰面螺栓 | Bolt | MQ6-03216-8314 | 5 | 5 | 5 | 5 | Q186-M8X70-10.9-MAN183-B1 | |
| 4 | 六角法兰面螺栓 | Bolt | MQ6-03216-8317 | 3 | 3 | 3 | 3 | Q186-M8X100-10.9-MAN183-B1 | |
| 5 | 水泵皮带轮 | Pulley | 201V06503-0384 | 1 | 1 | 1 | 1 | ||
| 6 | 六角法兰面螺栓 | Bolt | MQ6-03215-8302 | 3 | 3 | 3 | 3 | Q186-M 8X12-8.8-MAN183-B1 | |
| 7 | 冷却液弯管 | Cooling pipe | 080V06302-0861 | 1 | 1 | 1 | 1 | ||
| 8 | 冷却管垫片 | Gasket | 080V06903-0059 | 1 | 1 | 1 | 1 | ||
| 9 | 六角法兰面螺栓 | Bolt | MQ6-03216-8315 | 2 | 2 | 2 | 2 | Q186-M8X80-10.9-MAN183-B1 | |
| 10 | 六角法兰面螺栓 | Bolt | MQ6-03216-8333 | 1 | 1 | 1 | 1 | Q186-M8X95-10.9-MAN183-B1 | |